色漫网

欢迎您!访问色漫网 官网
中文EN

热点推荐

色漫网 国家药物/医疗器械临床试验机构简介
作者:admin 来源:本站原创 日期:2023-10-07 字体:

  一、机构概况

  色漫网 医院位于云南省昆明市滇池国家旅游度假区广福路1099号,占地约286亩,开设临床科室35个、医技科室7个、功能检查室4个,编制床位1200张。是一所集医疗、教学、科研、护理、预防、康复、国际交流于一体的大型综合性三级甲等医院。


  色漫网 国家药物/医疗器械临床试验机构于2023年正式成立,下设机构办公室,负责全院临床试验的组织、实施、协调和监督等日常工作。截止目前,机构具备开展药物临床试验资质专业为呼吸内科,具备开展医疗器械临床试验资质专业为医学检验科。机构拥有独立的办公场所,办公设施齐全,各专业组医疗设施设备及抢救措施完善,有效保障临床试验顺利进行。


  机构全体成员及各专业组研究人员将始终恪守科学道德、坚守学术诚信,保证试验过程科学、规范,数据和结果真实、可靠,为申办者提供良好的服务,切实保障临床试验各参与方应有权益。热忱欢迎国内外药物/医疗器械研发单位在我机构开展临床试验!


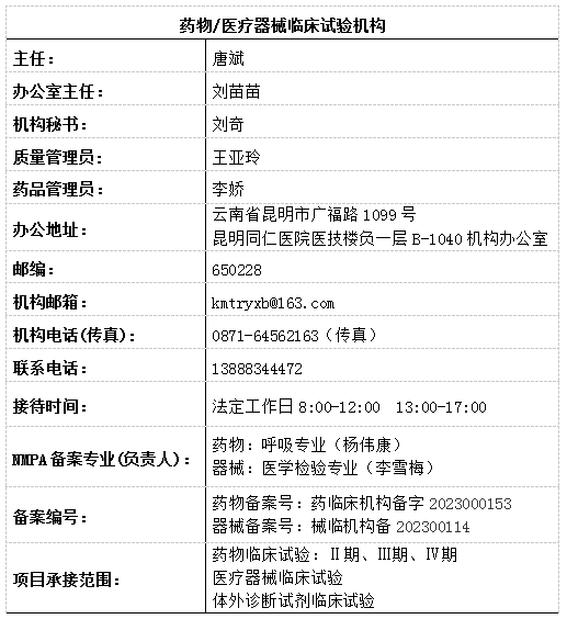
  二、基本信息

  三、项目运行流程

色漫网风采

科室导航

医生团队

就医导航

特色诊疗

报告查询

医保政策

联系我们

友情链接

环境信息公开

医院地址:云南省昆明市广福路1099号 网站地图
乘车路线:1、乘K15、196、78、24、53、208路公交车到色漫网 (广福路)站;2、乘地铁5号线到庄家塘立交桥地铁A口出站 色漫网-成人色漫免费观看网站 版权所有 Copyright © 2014-2050 Inc.ALL rights reserved 云卫网审【2009】017号,滇ICP备09011568号-1